zh-CN

部分仍在销售中的产品系列的新链接已添加至本网站。

本次添加的系列有:

ROAD : TIAGRA/SORA/CLARIS

MTB : ALIVIO/ACERA/ALTUS

LIFESTYLE : ALIVIO/ACERA/ALTUS, TOURNEY

以上链接显示在各个类别“产品”标签下的“套件”列表中。

有关每个系列的产品一览以及每个零件的详细规格和功能的信息,请点击系列名称访问查看。

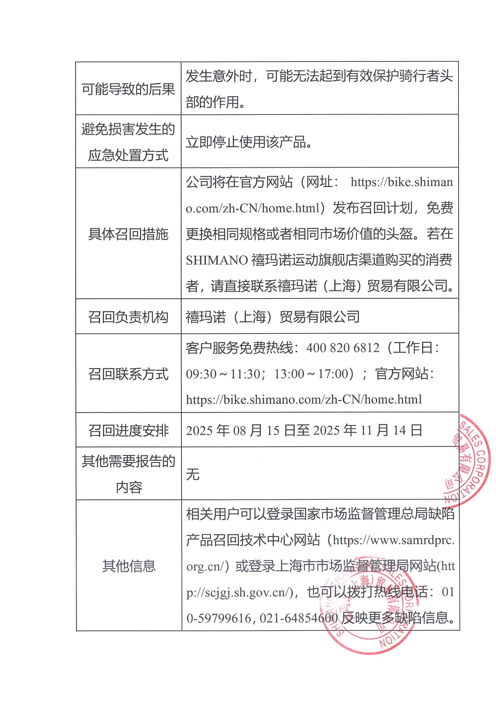
禧玛诺(上海)贸易有限公司召回部分LAZER牌LAZER Z1 KinetiCore头盔

2025/08/15

联系人

禧玛诺(上海)贸易有限公司

客户服务免费热线:400-820-6812

常见问题

Q:

您好。本次召回的是在2023年9月至2024年12月生产的型号为LZH-R301R(亚洲版)的LAZER Z1 KinetiCore头盔。召回头盔的外观照片和召回批次的鉴别方法可见禧玛诺公司官网发布的本次召回信息。如果您无法判断头盔的生产日期和型号是否匹配,请您带好您的头盔、发票/收据和有效身份证件,前往您购买头盔时的经销商处,经销商会根据具体情况判断该头盔是否在召回范围内。

您好。本次召回的是在2023年9月至2024年12月生产的型号为LZH-R301R(亚洲版)的LAZER Z1 KinetiCore头盔。其他版本的LAZER Z1 KinetiCore头盔不受影响,不在本次召回范围内。

您好,本次召回头盔的原因是部分系带宽度不符合GB24429-2009《运动头盔 自行车、滑板、轮滑运动头盔的安全要求和试验方法》第5.1.4章中关于佩戴装置其系带宽度应不小于15mm的强制性条款要求,根据实测发现部分系带宽度在14.2~15mm左右,略低于强制性条款要求,但是除此之外的其他各项要求均符合国家标准。根据风险分析,在该状况下预计不会对消费者造成损害。

凡是通过正常门店渠道购买的正品产品,只要在本次召回的型号清单中,禧玛诺(上海)贸易有限公司一律都接受召回处理。在丢失发票、收据凭证的情况下:

1、如消费者能提供淘宝/京东订单、可以在经销商系统内对应的银行卡记录等其他明确真实交易价格的凭证,消费者仍然可以免费更换相同规格或者相同市场价值的头盔。

2、如消费者无法提供上述凭证明确真实交易价格,禧玛诺(上海)贸易有限公司作为负责任的企业,愿意为消费者提供免费换货服务。

凡属于召回范围内的头盔,无论新旧程度都可进行召回处理。

自2025年8月15日至2025年11月14日止。

客户服务免费热线: 400 820 6812